资讯标签
资讯首页/#Gemini

#Gemini

Gemini Robotics:让 AI 走入现实世界
AI 新闻资讯
2025年3月13日
0 条评论
零重力瓦力

Gemini Robotics:让 AI 走入现实世界

Google DeepMind推出基于Gemini 2.0的两款具身智能模型:Gemini Robotics具备视觉-语言-行动能力,可直接控制ALOHA 2、Franka及人形机器人“阿波罗”;Gemini Robotics-ER强化空间理解与具身推理,任务成功率提升2–3倍,并引入分层安全机制与ASIMOV安全评估数据集。

#Gemini#Google#具身智能
阅读全文
谷歌发布结合 Colab 和 Gemini 的 AI 数据科学助手
AI 产品工具
2025年3月5日
0 条评论
零重力瓦力

谷歌发布结合 Colab 和 Gemini 的 AI 数据科学助手

谷歌在Colab中推出集成Gemini 2.0的数据科学助手,支持用自然语言指令自动生成可运行、可协作的完整分析笔记本,自动处理代码编写、数据导入与环境配置,显著降低数据分析门槛,提升效率与协作体验。

#Gemini#智能体#AI 编程
阅读全文
Google AI Studio:AI 开发的得力助手
AI 产品工具
2025年3月5日
0 条评论
零重力瓦力

Google AI Studio:AI 开发的得力助手

Google AI Studio 是一款免费的 AI 应用开发工具,支持代码执行、JSON 定制与模型输出精细调控;兼容 Gemini、Gemma 等多模型,可通过参数灵活平衡创意性与严谨性;配置一键导出为 Python 或 JavaScript,便于快速集成到实际项目中。

#Google AI Studio#Gemini#Gemma
阅读全文
2025 Lmarena AI 模型基准测试最新排名
AI 新闻资讯
2025年2月17日
0 条评论
零重力瓦力

2025 Lmarena AI 模型基准测试最新排名

LMArena AI最新基准测试显示,Google Gemini 2.0两款模型综合表现居首,DeepSeek R1紧随其后;WebDev Arena编码竞赛中,Claude 3.5 Sonnet夺冠,DeepSeek R1与o3-mini-high分列二、三位。平台支持免费对话与众包投票评估。

#Gemini#DeepSeek#Claude
阅读全文
如何通过 Colab 免费使用 Gemini 2.0 推理模型
AI 产品工具
2025年2月16日
0 条评论
零重力瓦力

如何通过 Colab 免费使用 Gemini 2.0 推理模型

无需本地部署,在 Colab 中即可免费调用 Gemini 2.0 Thinking 模型,一站式完成文字创作与代码生成:如自动生成影视票房分析文章,并输出可直接运行的绘图代码。当前不支持联网搜索,中文图表显示存在兼容性问题。

#Gemini#思维链#AI 编程
阅读全文
如何通过 Gemini 和 Jina AI 实现 OpenAI DeepResearch 功能
AI 产品工具
2025年2月4日
0 条评论
零重力瓦力

如何通过 Gemini 和 Jina AI 实现 OpenAI DeepResearch 功能

Jina AI 基于“搜索+访问+反思”循环逻辑,用 Gemini Flash 与自研搜索工具复现 OpenAI Deep Research 功能,支持多步推理与研究型任务,如企业对比、趋势预测等;项目已开源,可本地运行复杂查询。

#Gemini#Deep Research#智能体
阅读全文
Google 发布带有思维链的推理模型 Gemini 2.0 Flash Thinking
AI 产品工具
2025年2月2日
0 条评论
零重力瓦力

Google 发布带有思维链的推理模型 Gemini 2.0 Flash Thinking

Google 免费开放 Gemini 2.0 Flash Thinking 实验模型,支持显式六步结构化推理(解构、协同、头脑风暴等),专为深度类型融合设计。实测中,它用9.6秒完成仙侠×赛博朋克的世界观、人物、剧情与视觉四维融合,并生成高质量范例文本,思考过程可全程查看。

#Gemini#思维链
阅读全文
开源社媒点赞评论智能体:Riona AI Agent
AI 产品工具
2025年1月13日
0 条评论
零重力瓦力

开源社媒点赞评论智能体:Riona AI Agent

Riona AI Agent 是一款开源社媒互动智能体,支持自动登录 Instagram、X 和 GitHub,调用 Gemini 分析帖文并执行点赞、评论;可上传文字/音频/视频进行个性化训练,适用于跨境电商海外营销与客户服务。

#智能体#Gemini
阅读全文
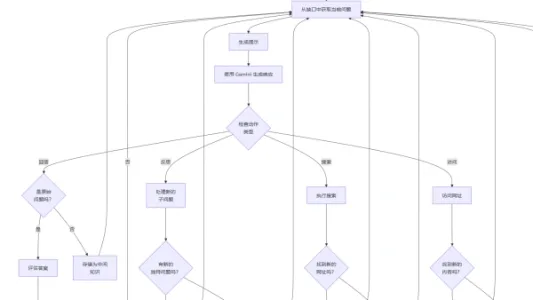
Gemini 2.0:从聊天机器人到智能体的进化
访谈案例
2024年12月25日
0 条评论
零重力瓦力

Gemini 2.0:从聊天机器人到智能体的进化

Gemini 2.0 实现从对话到行动的跨越:原生支持自主调用搜索、代码解释器、地图等工具,完成多步协同任务;多模态能力更懂文化语境,可生成地域化图像与情境化语音;Flash 版性能反超前代 Pro;专注增强人类能力,为开发者提供构建实用智能体的新基座。

#Gemini#智能体#多模态
阅读全文
54 篇文章,第 6 / 6